Jump to content

Warlord Ubba

VIP
  • Posts

    158
  • Joined

  • Last visited

Everything posted by Warlord Ubba

  1. When you don't remember that one server you joined over 700 days ago or the friends on your steam from it
  2. Anyone else? hurry up m8s only a week left!!
  3. Weirdest set of boxes I got was 3 attachments and 1 pistol ammo box
  4. Warlord Ubba

    Heli Death(s)

    Heli was a... success?
  5. bumping this before it's too late :3 (for you)
  6. Was a good time, I was so happy to play I event donated scrap to the Pookie Tax
  7. Photobomb from @Etchyboy
  8. Warlord Ubba

    Boating with Death

    Rocket Rhib
  9. Warlord Ubba

    Northern Lights

    Bandit Camp at night fighting Zombies
  10. Warlord Ubba

    Farming

    Tending the crops with Ansibomber
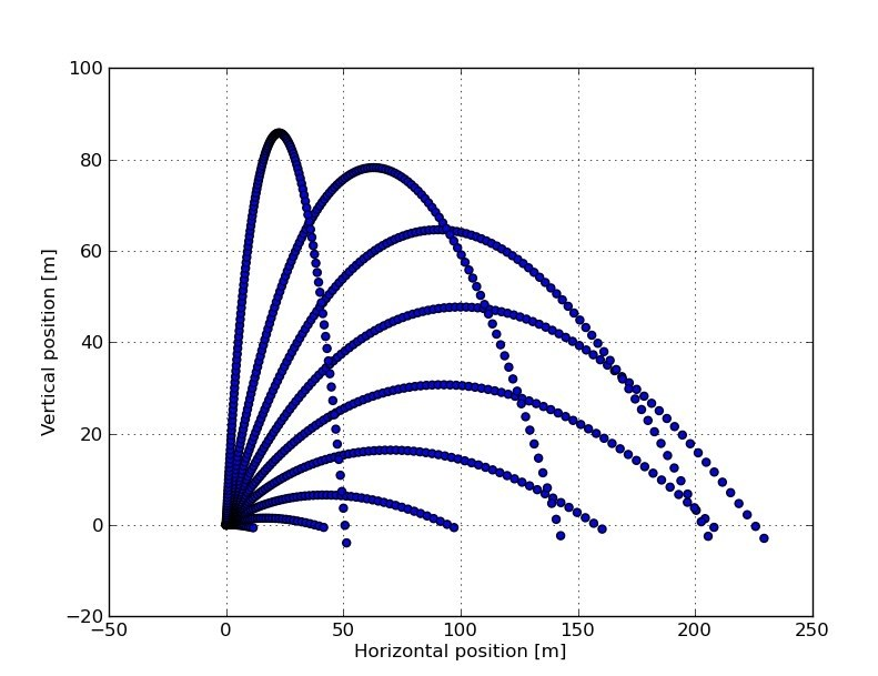
  11. Going to add some useful information for those who are participating in this: Those familiar with physics will know what this is, I will add a TL:DR at the bottom. To maximize the range (distance traveled) of a projectile given some initial velocity, theta, muzzle speed initial and final s_y dimension (height), you maximize range by evaluating the longest time of travel (meaning, the object is in air for the longest time possible). For this to occur, it depends on those above mentioned values, but let's simplify that a bit and make an easy assumption for those not too keen on the subject, If you have a flat line and shoot at the given angles below You can see that the one traveling the furthest distance is not fired too high, or too low, it's fired just right. This is defined as maximum range of a projectile (google if needed). Simply put: Firing on a flat plane at a 45 degree angle will give you maximum range assuming everything else is constant (what can vary is how fast the grenades are shot out of the gun, if there's any changes in your height, the final height (maybe the zombie is up a hill)). The mathematical proof of this is below TLDR: Try to aim at a 45 degree angle from the ground, you will get the furthest range. Hope this helps, see you at the finish line.
  12. Literally, no one has done this XD And I think if I saw someone down i'd be incentivized to shoot the platform out so they don't get back up Perfect title photo by the way
  13. Great job m8s @ScarletFox @SPLIFF
  14. Tag someone if you know was there @weardo98 @Cheese Weasel @J_Sno
  15. Weardo, Warlord Ubba, Sync, J_Sno, and some 20 people in total.
×
×
  • Create New...

Important Information

We have placed cookies on your device to help make this website better. You can adjust your cookie settings, otherwise we'll assume you're okay to continue.